භාගත කිරීම්
Sinhala
Sinhala
English
Tamil
බ/පුහුල්වත්ත ආදර්ශ විද්යාලය
පස්සර කලාපය
Register
Login
බ/පුහුල්වත්ත ආදර්ශ විද්යාලය
පස්සර කලාපය
මුල් පිටුව
අපේ පාසල ගැන
ඉතිහාසය සහ සම්ප්රදායන්
ඉතිහාසය
නිර්මාතෘවරු
ආදි විදුහල්පතිවරු
අනන්යතාවය
පාසලේ පැතිකඩ
දැක්ම සහ මෙහෙවර
පාසල් ගීතය
ලාංඡනය හා ආදර්ශ පාඨය
පාසල් කොඩිය
පාසලේ නිල වර්ණ
පාසලේ නිල ඇඳුම
පාසලේ නිල නිවාස
පාසල් සිතියම
නීති හා රෙගුලාසි
අධ්යයන
විෂය මාලාව
ප්රාථමික අංශය
ද්විතියික අංශය
පරිපාලනය
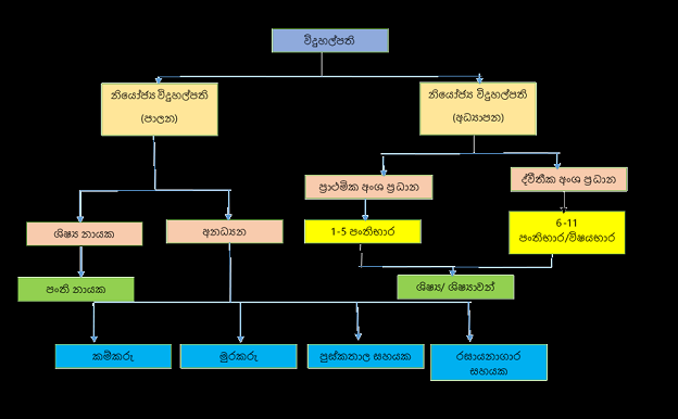
පරිපාලන ව්යුහය
පරිපාලන කමිටුව
අධ්යයන කාර්යමණ්ඩලය
විදුහල්පති
නියෝජ්ය විදුහල්පති
අධ්යයන කාර්යමණ්ඩලය
අනධ්යයන කාර්ය මණ්ඩලය
ශිෂ්ය නායක මණ්ඩලය
ශිෂ්ය කාර්යසාධනය
ඇතුලත් කරගැනීම්
පුවත් සහ විශේෂ අවස්ථා
ජයග්රහණ
සමාජ හා සංගම්
ගැලරිය
අප හා සම්බන්ධ වන්න
භාගත කිරීම්
BUDU.jpeg
tfj.jpeg
Screenshot_20221202-080302_Lightroom.jpg
jugt.jpeg
21.jpeg
අධ්යයන
Toggle navigation
පරිපාලනය
පරිපාලන ව්යුහය
පරිපාලන කමිටුව
Home
අධ්යයන
පරිපාලනය
පරිපාලන ව්යුහය
පරිපාලන ව්යුහය